訓推一體,全能高效 | 云尖信息G7466 X6服務器 x Intel?Gaudi? 2E AI加速卡
2025-08-11云尖信息發布
近日,云尖信息攜手英特爾,針對Gaudi® 2E AI加速器HL-288 PCIe卡(簡稱Intel®Gaudi® 2E PCIe卡,下同)完成專項調優與適配工作,并重磅推出Intel Eagle Stream平臺4U8卡解決方案。該方案通過軟硬件協同優化,顯著提升深度學習訓練與推理性能,尤其在大模型訓練、高內存容量需求及實時推理等高強度場景中表現突出,可充分滿足行業對高效AI計算的核心訴求。


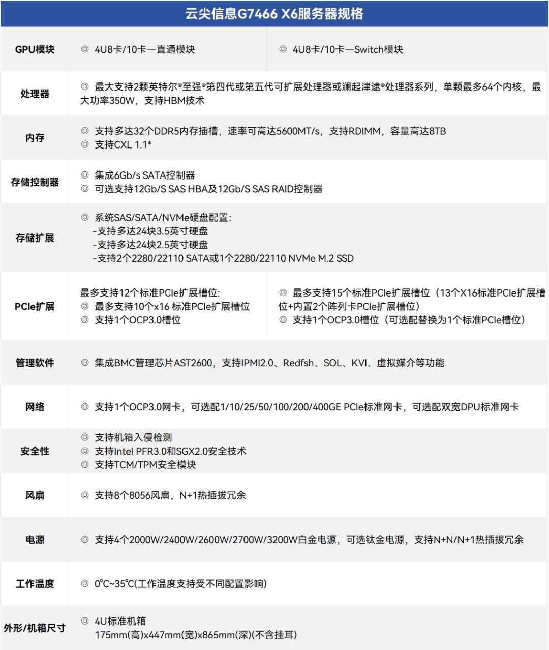
圖1 云尖信息G7466 X6(4U8卡)服務器規格
而Intel®Gaudi® 2E PCIe卡基于Habana Gaudi2架構設計,面向數據中心和企業級AI工作負載優化,旨在提供高性能、高效率的生成式AI計算。

圖2 Intel®Gaudi® 2E PCIe單卡 (全高全長雙寬FHFLDW)
該卡配備96 GB大容量內存,其先進的HBM控制器針對隨機訪問和線性訪問場景進行了深度優化,在各種訪問模式下可提供高內存帶寬,有效避免因顯存不足造成AI訓練或推理任務的延遲問題,保障計算流程的流暢性。在擴展性方面,該卡表現尤為突出:單卡原生集成24個50GbE RoCE v2 RDMA端口,通過配套的四卡全連接板,可對四張PCIe卡進行全連接,提升多卡互聯性能。全連接板與每張PCIe卡內18個50Gbps口相連,實現四張卡兩兩互聯300Gbps的通信帶寬。

圖3 Intel®Gaudi® 2E PCIe四卡 (接全連接板)
同時,該卡基于Intel的可編程TPC和GEMM引擎,融合了諸多技術創新,支持各種面向AI級的高級數據類型,如FP8/BF16/PF16/TF32和FP32。通過外接網卡,實現橫向擴展,以滿足多節點集群的需要。
據最新實測數據顯示,G7466 X6服務器:搭配8張Intel®Gaudi® 2E PCIe卡,運行DeepSeek-R1-671B模型,在輸入/輸出token長度均為1k,多用戶并發數為32的條件下,單并發Token生成效率達11 Tokens/s,可滿足企業級私有化部署。搭配2張Intel®Gaudi® 2E PCIe卡,運行DeepSeek-R1-Distill-Qwen-32B模型,在輸入/輸出token長度均為1k、多用戶并發數為32的條件下,單并發Token生成效率達20 Tokens/s,可滿足AI推理(知識庫)一體化應用。
在AI算力需求爆發的當下,云尖信息G7466 X6服務器與Intel®Gaudi® 2E AI加速卡的強強聯合,正是精準呼應 “訓推一體” 的高效算力需求—— 從模型訓練的深度突破到推理部署的實時響應,其全能表現將切實助力各行各業加速 AI 技術落地與價值釋放。若您想了解更多適配場景、性能數據或定制化方案,歡迎聯系交流,我們將為您提供更詳盡的技術解讀與全流程支持,讓高效AI算力真正轉化為業務增長的強勁引擎。
















0571-82835676

EN
登錄
云尖課堂